Автор: Доктор Тина Новакович (Специалист по трансфузиологии)
Клиника сосудистой и эндоваскулярной хирургии, Клинический центр Сербии
Октябрь 2018
2. Shander A, Knight K,Thuer R, et al. Prevalence and outcome of anemia in surgery: A Systematic review of the literature. Am J Med 2004; 116:58-69.
3. De Hert S, Staender S, Fritsch G et al. Preoperative evaluation of adults undergoing elective noncardiac surgery. Eur Anaesthesiol 2018;35:407-465.
4. Lopez A, et al.Iron deficiency anaemia. The Lancet 2015.
5. Thomas DW, et al.The British Committee for standards in Haematology. Guidline for laboratory diagnosis of functional iron deficiency. Br J Haematol.2013;161:639-648.
Клиника сосудистой и эндоваскулярной хирургии, Клинический центр Сербии
Октябрь 2018
ЗНАЧИМОСТЬ ПРЕДОПЕРАЦИОННОЙ КОРРЕКЦИИ АНЕМИИ
Пациенты с предоперационным низким гемоглобином (Hb) имеют более высокий уровень заболеваемости и смертности, более длительные периоды госпитализации, и они часто подвергаются переливанию крови и продуктов крови, которые несут больший риск многочисленных нежелательных событий. По данным Всемирной организации здравоохранения (ВОЗ), анемия определяется при уровне гемоглобина: Hb<130 г / л у мужчин и Hb <120 г / л у женщин. Согласно методическим указаниям Европейского общества анестезиологов (ESA) по предоперационной оценке пациентов в 2018 году, которым предстоит пройти плановые хирургические вмешательства, даже легкая и умеренная анемия связаны с плохими послеоперационными клиническими результатами. Ясно подчеркивается важность выявления, скрининга и лечения предоперационной анемии.
Большое внимание было уделено концепции управления кровью пациента, которая представляет собой мультидисциплинарный подход к пациентам хирургических отделений, основанный на медицинских данных, и его цель - обеспечить рациональное использование крови и улучшение результатов лечения. Выявление и коррекция предоперационной анемии - один из основных принципов этой концепции.
Предоперационная анемия встречается очень часто, и ее распространенность колеблется от 5 до 75%, в зависимости от популяции, участвующей в исследовании, и в зависимости от планируемой хирургического вмешательства. Чтобы избежать отмены ранее запланированного планового хирургического вмешательства, скрининг на анемию следует проводить как можно скорее, а точнее, при первом обследовании, предназначенном для подготовки пациента к хирургическому вмешательству.
Согласно рекомендациям Ассоциации анестезиологов Великобритании и Ирландии в 2016 г.:
Большое внимание было уделено концепции управления кровью пациента, которая представляет собой мультидисциплинарный подход к пациентам хирургических отделений, основанный на медицинских данных, и его цель - обеспечить рациональное использование крови и улучшение результатов лечения. Выявление и коррекция предоперационной анемии - один из основных принципов этой концепции.
Предоперационная анемия встречается очень часто, и ее распространенность колеблется от 5 до 75%, в зависимости от популяции, участвующей в исследовании, и в зависимости от планируемой хирургического вмешательства. Чтобы избежать отмены ранее запланированного планового хирургического вмешательства, скрининг на анемию следует проводить как можно скорее, а точнее, при первом обследовании, предназначенном для подготовки пациента к хирургическому вмешательству.
Согласно рекомендациям Ассоциации анестезиологов Великобритании и Ирландии в 2016 г.:
- Все пациенты, перенесшие серьезные хирургические вмешательства (планируемая интраоперационная кровопотеря> 500 мл), должны проверять свой уровень Hb.
- Пациенты с анемией должны пройти обследование и пройти лечение до операции.
- Плановые операции откладываются, если анемия не устранена.
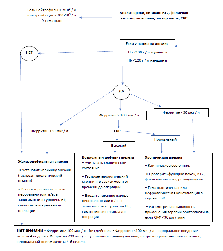
ПРЕДОПЕРАЦИОННЫЙ АЛГОРИТМ СКРИНИНГА И КОРРЕКЦИИ АНЕМИИ
В случае анемии легкой и средней степени тяжести и когда это позволяет период до запланированной операции, пациентам рекомендуется принимать пероральные препараты железа. Наибольшее количество безуспешных коррекций железодефицитной анемии вызвано прекращением терапии из-за плохой желудочно-кишечной переносимости пероральных препаратов.
Двумя основными пищевыми источниками железа являются гемовое железо, которое содержится в продуктах животного происхождения, и негемовое железо, которое содержится в продуктах растительного происхождения.
В случае анемии легкой и средней степени тяжести и когда это позволяет период до запланированной операции, пациентам рекомендуется принимать пероральные препараты железа. Наибольшее количество безуспешных коррекций железодефицитной анемии вызвано прекращением терапии из-за плохой желудочно-кишечной переносимости пероральных препаратов.
Двумя основными пищевыми источниками железа являются гемовое железо, которое содержится в продуктах животного происхождения, и негемовое железо, которое содержится в продуктах растительного происхождения.
АЛГОРИТМ ПРЕДОПЕРАЦИОННОГО СКРИНИНГА АНЕМИИ

Гемовое железо имеет лучшую биодоступность и является лучшим источником железа для пациентов с гипохромной анемией. Гемовое и негемовое железо всасывается в желудочно-кишечном тракте посредством двух совершенно разных механизмов. Всасывается около 1-15% негемового железа. Он расщепляется в кишечнике и высвобождает большое количество свободных ионов железа, что приводит к нежелательным эффектам, таким как тошнота, рвота, боль в желудке, запор или диарея. Танины, фитаты и полифенолы, а также кислотность желудочного сока снижают степень абсорбции.
Гемовое железо имеет гораздо более высокую степень абсорбции (15-45%) и всасывается в кишечнике в виде единой молекулы, что позволяет избежать раздражения желудочно-кишечного тракта и неприятных побочных эффектов. Другие ингредиенты пищи и кислая среда не оказывают отрицательного влияния на абсорбцию. До сих пор пероральные добавки железа имели высокие дозы негемового железа с низкой биодоступностью и множеством нежелательных эффектов, что приводило к плохому соблюдению режима лечения и прекращению терапии до того, как анемия будет исправлена. Гемовое железо лучше усваивается, имеет более короткий период приема добавок и гораздо лучшую переносимость. Глобифер - это добавка с оптимальным сочетанием гемового и негемового железа. Глобифер Форте (18 мг элементарного железа и 600 мг бычьего Hb) наиболее эффективно лечит серьезный дефицит железа, и его действие сравнивается с внутривенным введением железа и обеспечивает быструю коррекцию анемии в дозировке 2 таблетки в день как минимум за 4 недели и оптимально за 3 месяца до операции.
Гемовое железо имеет гораздо более высокую степень абсорбции (15-45%) и всасывается в кишечнике в виде единой молекулы, что позволяет избежать раздражения желудочно-кишечного тракта и неприятных побочных эффектов. Другие ингредиенты пищи и кислая среда не оказывают отрицательного влияния на абсорбцию. До сих пор пероральные добавки железа имели высокие дозы негемового железа с низкой биодоступностью и множеством нежелательных эффектов, что приводило к плохому соблюдению режима лечения и прекращению терапии до того, как анемия будет исправлена. Гемовое железо лучше усваивается, имеет более короткий период приема добавок и гораздо лучшую переносимость. Глобифер - это добавка с оптимальным сочетанием гемового и негемового железа. Глобифер Форте (18 мг элементарного железа и 600 мг бычьего Hb) наиболее эффективно лечит серьезный дефицит железа, и его действие сравнивается с внутривенным введением железа и обеспечивает быструю коррекцию анемии в дозировке 2 таблетки в день как минимум за 4 недели и оптимально за 3 месяца до операции.

Литература.
1. Patel MS, Carson JL. Anemia in the preoperative patient. MED Clin N Am 2009;93:1095-1104.2. Shander A, Knight K,Thuer R, et al. Prevalence and outcome of anemia in surgery: A Systematic review of the literature. Am J Med 2004; 116:58-69.
3. De Hert S, Staender S, Fritsch G et al. Preoperative evaluation of adults undergoing elective noncardiac surgery. Eur Anaesthesiol 2018;35:407-465.
4. Lopez A, et al.Iron deficiency anaemia. The Lancet 2015.
5. Thomas DW, et al.The British Committee for standards in Haematology. Guidline for laboratory diagnosis of functional iron deficiency. Br J Haematol.2013;161:639-648.
